人力资源
|
English
英亚
走进威斯康
英亚(中国)
产品中心
售后服务
联系我们
产品中心
PRODUCT
全部产品
低压并联电力电容器
WSC系列智能集成电力电容器
无功功率自动补偿控制器
无功动态调节器
(容性无触点开关)
切换电容复合开关
切换电容接触器
电容专用串联电抗器
0577-86551238
JKL 普通三相共补控制器
您的位置:
首页
>
产品中心
>
JKL 普通三相共补控制器
控制器JKL5F-10/12升级JKL5FT-12
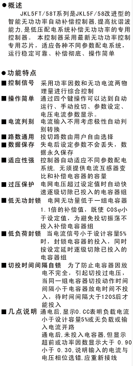
产品特色
技术参数
产品规格
外形尺寸图
企业荣誉
继往开来
文化理念
企业精神所在
应用指导
科学指导,精诚服务
客户留言
倾听声音,感受心声
开云足球
|
众博·官方版网站登录入口
|
万利网址
|
乐竞电竞平台
|
英亚官网平台
|
美狮会首页
|
乐鱼平台
|
华体会注册
|
乐竞首页
|